当前位置: 网站首页 > 时政要闻

关于二〇二三年国民经济和社会发展计划执行情况与二〇二四年国民经济和社会发展计划草案的报告

发布时间:2024-03-14 15:22 来源:新华社 阅读次数:
【字体大小:
关于2023年国民经济和社会发展计划执行情况与2024年国民经济和社会发展计划草案的报告

  ——2024年3月5日在第十四届全国人民代表大会第二次会议上

  国家发展和改革委员会

各位代表:

  受国务院委托,现将2023年国民经济和社会发展计划执行情况与2024年国民经济和社会发展计划草案提请十四届全国人大二次会议审查,并请全国政协各位委员提出意见。

  一、2023年国民经济和社会发展计划执行情况

  2023年是全面贯彻党的二十大精神的开局之年,是三年新冠疫情防控转段后经济恢复发展的一年。在以习近平同志为核心的党中央坚强领导下,各地区各部门坚持以习近平新时代中国特色社会主义思想为指导,全面贯彻党的二十大和二十届二中全会精神,深入开展学习贯彻习近平新时代中国特色社会主义思想主题教育,按照党中央、国务院决策部署,认真执行十四届全国人大一次会议审查批准的2023年国民经济和社会发展计划,落实全国人大财政经济委员会审查意见,顶住外部压力、克服内部困难,坚持稳中求进工作总基调,完整、准确、全面贯彻新发展理念,加快构建新发展格局,着力推动高质量发展,全面深化改革开放,加大宏观调控力度,着力扩大内需、优化结构、提振信心、防范化解风险,新冠疫情防控实现平稳转段、取得重大决定性胜利,我国经济波浪式发展、曲折式前进,总体回升向好,主要发展目标任务圆满完成,高质量发展扎实推进,全面建设社会主义现代化国家迈出坚实步伐。

  全年国内生产总值(GDP)126.06万亿元,增长5.2%;城镇新增就业1244万人,全国城镇调查失业率平均值为5.2%;居民消费价格(CPI)上涨0.2%;国际收支保持基本平衡,年末外汇储备规模为32379.77亿美元。(见图1、图2、图3、图4、图5)






  (一)加大宏观政策实施力度,组合政策效应持续显现。密切跟踪分析经济运行走势变化,宏观政策突出固本培元,系统打出一套“组合拳”,分批次明确阶段性政策后续安排,常态化开展政策预研储备,有力有序推出了一系列务实管用的新政策举措,形成共促高质量发展合力。(见专栏1)


  一是财政货币政策协同发力。延续优化完善税费优惠政策,进一步加大对小微企业和个体工商户等的支持力度。增发1万亿元国债,聚焦灾后恢复重建和提升防灾减灾救灾能力,优先支持建设需求迫切、投资效果明显的项目。安排新增地方政府专项债券3.8万亿元,支持一批补短板、强弱项的基础设施和公共服务项目建设。全年新增税费优惠超过2.2万亿元。全国一般公共预算支出27.46万亿元,增长5.4%,民生、基层“三保”等重点领域支出得到较好保障。先后2次下调存款准备金率、2次下调公开市场操作和中期借贷便利(MLF)利率,保持流动性合理充裕,推动社会综合融资成本下降,1年期和5年期贷款市场报价利率(LPR)分别下降0.2个和0.1个百分点,企业贷款利率下降0.29个百分点。充分运用结构性货币政策工具,加大对支农支小、科技创新、先进制造、绿色低碳等重点领域支持力度。人民币汇率在合理均衡水平上保持基本稳定。2023年末,广义货币供应量(M2)余额和社会融资规模存量分别增长9.7%和9.5%。全年人民币贷款增加22.75万亿元,比上年多增1.31万亿元。

  二是政策统筹进一步强化。加强新出台政策与宏观政策取向一致性评估,清理和废止有悖于高质量发展的政策规定,持续提升宏观政策的协同性、精准性、有效性。组织开展“十四五”规划实施中期评估,“十四五”规划《纲要》实施实现了时间过半、任务过半。

  三是经济宣传引导进一步加强。积极宣传阐释习近平经济思想,加力做好经济形势和政策宣传解读,主动回应社会热点和舆论关切,及时做好解疑释惑,全方位、多角度讲好中国经济故事,旗帜鲜明唱响中国经济光明论。

  (二)积极促消费扩投资,内需支撑作用明显增强。坚定实施扩大内需战略,把恢复和扩大消费摆在优先位置,大力促进有效投资,内需对经济增长的贡献率达到111.4%,其中最终消费支出贡献率为82.5%。(见图6)


  一是消费潜力进一步释放。出台实施恢复和扩大消费的20条政策措施。稳定和扩大汽车、家居、电子产品等重点消费,延续和优化新能源汽车车辆购置税减免政策,加快推进充电基础设施建设,全国充电基础设施累计达859.6万台。加强消费者权益保护,持续优化消费环境。推动文化、旅游、餐饮等生活服务消费加快恢复,全年服务零售额增长20.0%,国内出游人次、居民出游花费分别增长93.3%和140.3%。全年社会消费品零售总额达到47.15万亿元,增长7.2%,其中,网上零售额达到15.43万亿元,增长11.0%。成功举办中国品牌日活动。开展“消费提振年”活动。加快国际消费中心城市培育建设。(见图7)


  二是有效投资持续发力。积极发挥政府投资带动放大效应,制定中央预算内投资项目监管办法,加强和改进中央预算内投资计划管理。进一步扩大地方政府专项债券投向领域和用作项目资本金的行业范围,将保障性住房、城中村改造、普通高校学生宿舍等纳入专项债券投向领域。完善推进有效投资长效工作机制,强化用地、用海、用能、环评等要素保障,川藏铁路、西部陆海新通道、国家水网骨干工程等“十四五”规划102项重大工程以及其他经济社会发展重大项目取得重大进展。制定出台促进民间投资的17项措施,建立政府和社会资本合作新机制,鼓励民营企业参与特许经营项目,稳妥推进投贷联动试点合作,将消费基础设施等更多领域纳入基础设施领域不动产投资信托基金(REITs)发行范围。建立全国向民间资本推介项目平台,截至2023年末,各地通过平台公开推介项目6067个,项目总投资规模5.97万亿元。持续向金融机构推送制造业中长期贷款项目,并推动扩大贷款投放。全年全国固定资产投资(不含农户)50.30万亿元,增长3.0%。高技术产业投资增长10.3%,基础设施、制造业投资分别增长5.9%、6.5%,其中基础设施民间投资增长14.2%,制造业民间投资增长9.4%。

  (三)大力强化创新驱动,高水平科技自立自强成效明显。深入实施创新驱动发展战略,加快形成支持全面创新的基础制度,加强科技发展规划、改革、政策等顶层设计,国家创新体系整体效能持续提升。全社会研究与试验发展(R&D)经费投入33278.2亿元,增长8.1%,与国内生产总值之比达到2.64%;基础研究持续加强,基础研究经费投入占研发经费投入比重为6.65%。(见图8)


  一是国家战略科技力量持续强化。关键核心技术攻关新型举国体制不断完善,科技创新全链条政策衔接进一步加强。国家实验室体系建设有力推进。完善区域科技创新体系,统筹推进国际科技创新中心、区域科技创新中心建设,推动创新型省份和创新型城市建设。新建一批重大科技基础设施,接续实施国家重大科技项目。加快建设重点领域设施集群,原始创新策源功能不断强化。人工智能、量子信息、脑科学、农业生物育种等领域科技创新2030—重大项目加快实施。科研院所管理改革深入推进。成功举办中关村论坛。

  二是重大创新成果不断涌现。“揭榜挂帅”、“赛马”等组织机制进一步完善,取得一批重大科技创新成果。神舟十六号顺利返航,神舟十七号成功发射,全球首枚液氧甲烷火箭成功入轨,可重复使用火箭加快研制试验,全球首颗高轨合成孔径雷达卫星成功发射,手机直连卫星走进消费级市场。奋斗者号载人潜水器完成极限深潜。国产大飞机C919、国产首艘大型邮轮投入商业运营。全球首台16兆瓦海上风电机组并网发电,全球首座第四代核电站高温气冷堆示范工程投入商业运行。“中国天眼”探测到纳赫兹引力波存在的关键证据。“九章三号”量子计算机再度刷新光量子计算世界纪录,“祖冲之号”、“夸父”量子计算云平台上线。人工智能核心产业规模不断增长。截至2023年末,我国境内有效发明专利量达到401.5万件,高价值发明专利占比超过四成,成为世界上首个境内有效发明专利数量突破400万件的国家。

  三是企业技术创新支持力度加大。出台强化企业科技创新主体地位的意见,实施企业技术创新能力提升行动方案。增加1000亿元支持企业技术进步专项再贷款额度,将符合条件的集成电路、工业母机企业研发费用加计扣除比例提高至120%,将符合条件行业企业的研发费用按100%加计扣除政策作为制度性安排长期实施。充分发挥国家新兴产业创业投资引导基金作用,持续有力支持新兴产业早中期、初创期创新型企业发展。

  四是人才培养使用体制机制更加完善。落实关于完善科技激励机制的意见。启动重点领域紧缺人才自主培养行动。出台加强青年科技人才培养和使用的政策措施。深入推进科技人才评价改革试点。实施职业教育产教融合赋能提升行动,支持建设21个国家产教融合试点城市、45个国家产教融合创新平台、5000家以上产教融合型企业。

  (四)加快建设现代化产业体系,实体经济根基持续巩固壮大。全面部署推进新型工业化,大力推进短板产业补链、优势产业延链、传统产业升链、新兴产业建链,提升供给体系质量,产业发展的接续性和竞争力不断增强。

  一是传统产业加快转型升级。修订产业结构调整指导目录,出台加快传统制造业转型升级的指导意见,实施钢铁、有色、建材等重点行业稳增长工作方案,出台推动现代煤化工产业健康发展的政策措施,持续优化石化产业布局。滚动实施制造业核心竞争力提升行动计划,加快发展先进制造业集群,深入推进智能制造,出台强化制造业中试能力支撑行动方案。制定工业重点领域能效标杆水平和基准水平(2023年版)。加快构建优质高效服务业新体系,深化先进制造业和现代服务业融合试点。

  二是战略性新兴产业蓬勃发展。完善支持战略性新兴产业高质量发展的政策体系,推动产业融合集群发展。新能源和未来能源、新一代信息技术、生物医药、商业航天和航空等新兴产业加快发展。北斗产业规模稳步增长,全面服务关键重点行业领域,加速成为公众消费产品标配应用。全国首个商业航天发射场加快建设。推动新能源汽车企业优化重组和做强做优,开展公共领域车辆全面电动化试点,新能源汽车产销量连续9年位居全球首位、全年销量占新车销量比重超过30%。人工智能、生物制造等未来产业有序布局。(见专栏2)


  三是数字经济加快发展。大力发展以数据为关键要素的数字经济,数字技术和实体经济融合发展扎实推进,数字经济核心产业增加值占国内生产总值比重持续上升。数字技术应用从辅助环节向核心环节拓展,数字化管理、平台化设计、网络化协同、个性化定制等新业态新模式不断涌现。深化产业数字化,组织实施数字化转型工程,支持一批数字化示范项目。发布平台企业典型投资案例,推动平台企业规范健康持续发展。  四是现代化基础设施体系更加完善。铁路网络进一步完善,“八纵八横”高速铁路主通道加快建设,已建成投产铁路里程15.9万公里,其中高速铁路4.5万公里。国家公路网持续完善,国家高速公路主线拥挤路段扩容改造、普通国道低等级路段提质升级加快实施。长江等内河高等级航道和京津冀、长三角、粤港澳大湾区世界级港口群等重大项目加快建设。支持中西部地区支线机场和西部地区枢纽机场建设。城市轨道交通和市域(郊)铁路建设有序推进。全国一体化算力网加快构建。建成全球规模最大、技术领先的第五代移动通信(5G)网络,宽带光纤网络加速布局。(见专栏3)


  (五)坚定不移深化改革,发展活力和动力持续释放。全国统一大市场建设堵点难点问题加快破解,“两个毫不动摇”要求进一步落实落细,营商环境稳步改善。

  一是全国统一大市场加快建设。出台建设全国统一大市场总体工作方案,全面清理妨碍统一市场和公平竞争的政策措施,加强反垄断反不正当竞争监管执法,开展工程建设招标投标等重点领域专项整治,着力破除经营主体反映强烈的地方保护、市场分割等突出问题。全面实施市场准入负面清单制度,探索制定全国统一的市场准入效能评估指标体系,市场准入环境持续优化。深化公共资源交易平台整合共享,修订全国公共资源交易目录指引,开展数字证书跨区域兼容互认,提升公共资源市场化配置水平。加大重点区域营商环境建设力度,出台粤港澳大湾区国际一流营商环境建设三年行动计划。完善失信行为纠正后的信用信息修复制度。

  二是推动各种所有制经济健康发展。启动实施国有企业改革深化提升行动,深入推进国有企业打造原创技术策源地,研究制定加强和改进国有经济管理的意见,推动国有经济布局优化和结构调整。出台促进民营经济发展壮大的意见及28条配套举措,围绕优化市场监管、增强金融支持、强化人力资源和社会保障举措出台专项政策,协同加大对民营经济的支持力度。按照党中央、国务院决策部署,在国家发展改革委设立民营经济发展局,发挥统筹协调、综合施策、促进发展的职能,协调推动助企惠企举措落地落实。建立部门与民营企业、外资企业、国有企业、制造业企业常态化沟通交流机制,有针对性地解决经营主体提出的具体诉求。支持更多企业加快建设世界一流企业。

  三是重点领域和关键环节改革深入推进。支持重大改革试点探索创新,出台上海浦东新区综合改革试点实施方案,深入推进深圳综合改革试点,以清单批量授权方式赋予试点地区在重点领域和关键环节改革上更大自主权。深入推进能源、铁路、电信、水利、公用事业等行业自然垄断环节独立运营和竞争性环节市场化改革,强化对经营自然垄断环节业务企业的监管。深化油气管网管理体制和运营机制改革,积极稳妥推进省级管网以市场化方式融入国家管网,提升“全国一张网”覆盖水平。加快建设全国统一电力市场体系,市场化交易电量占比超过60%,推动具备条件的电力现货市场转入正式运行,深化绿色电力市场建设。完善重要资源价格形成机制,建立煤电容量电价机制,完成第三监管周期输配电价改革,健全天然气上下游价格联动机制,首次分区核定跨省天然气管道运输价格,实施供热价格改革。股票发行注册制改革全面落地。推动数据要素市场化配置改革,强化公共数据资源开发利用,深化数据管理体制机制改革,组建国家数据局,构建国家数据管理体系。深化国防动员体制改革逐步到位,国防动员的顶层设计、能力建设有序开展,制度体系加快健全,人民防空建设管理不断规范完善,取消人防专用设备跨省域销售、安装限制。

  (六)扩大高水平对外开放,国际经济合作和竞争新优势不断增强。加快打造更高水平开放型经济新体制,推进共建“一带一路”高质量发展,国际经贸投资合作开辟新篇章。

  一是高质量共建“一带一路”取得丰硕成果。成功举办第三届“一带一路”国际合作高峰论坛,23个国家领导人和联合国秘书长应邀出席论坛,来自151个国家和41个国际组织的代表来华参会,形成458项合作成果。成功举办中国—中亚峰会,成立中国—中亚元首会晤机制。统筹推进标志性工程和“小而美”民生项目建设,中老铁路稳定高效运行,雅万高铁建成开通,非洲疾控中心等民生项目移交运营,鲁班工坊建设提质升级。数字经济、科技创新、绿色发展、卫生健康等新领域合作成果持续涌现。多边及区域框架下电子商务合作成效显著,“丝路电商”伙伴国增加至30个。中欧班列稳定畅通运行,通达欧洲25个国家的217个城市,全年累计开行1.7万列、运送货物190万标箱,分别增长6%和18%。国际产业与投资合作持续深化。在共建“一带一路”国家非金融类直接投资2240.9亿元,增长28.4%;与共建国家货物进出口19.47万亿元,增长2.8%,占外贸进出口比重提高至46.6%。创新开展共建“一带一路”十周年宣传。(见专栏4)


  二是外贸外资稳中提质。出台外贸稳规模优结构、海外仓发展等政策措施,全年货物进出口41.76万亿元,增长0.2%,其中,新车出口491万辆、跃居世界首位,电动汽车、锂电池、光伏产品“新三样”出口增长近30%。出台加快内外贸一体化发展的若干措施。完成全面深化服务贸易创新发展试点,持续优化口岸营商环境。成功举办中国国际进口博览会、中国国际服务贸易交易会、中国进出口商品交易会、中国国际消费品博览会等重大展会。出台单方面免签、互免签证安排、加快恢复国际航班等便利中外人员往来的政策措施。出台进一步优化外商投资环境加大吸引外商投资力度的意见,开展“投资中国年”和国际产业投资合作系列活动,全流程推进标志性外资项目落地,全年实际使用外资金额1632.5亿美元。加强境外投资服务和监管,指导企业防范化解境外投资风险,境外非金融类直接投资1301.3亿美元,增长11.4%。

  三是开放平台建设全面推进。推进实施自由贸易试验区提升战略,在上海等自由贸易试验区对接高标准国际经贸规则推进制度型开放,设立新疆自由贸易试验区。支持北京深化国家服务业扩大开放综合示范区建设,推出170余项新的试点举措。西部陆海新通道辐射范围拓展至18个省(区、市)的70个城市,对外通达120个国家和地区的486个港口。

  四是国际经贸合作务实开展。多双边经贸合作持续深化,与厄瓜多尔、尼加拉瓜、塞尔维亚签署自贸协定,与新加坡签署自贸协定进一步升级议定书。扎实做好《区域全面经济伙伴关系协定》高质量实施各项工作。扎实推进加入《全面与进步跨太平洋伙伴关系协定》和《数字经济伙伴关系协定》。坚定维护多边贸易体制,积极参与世界贸易组织改革,引领完成投资便利化协定谈判。

  (七)扎实推进乡村振兴,农业农村现代化建设取得新进展。统筹推进乡村产业、人才、文化、生态、组织“五个振兴”,全面推进乡村振兴的效力效能持续提高,宜居宜业和美乡村建设步伐加快。

  一是脱贫攻坚成果不断巩固。进一步健全防止返贫动态监测和帮扶机制,开展防止返贫集中排查,脱贫人口和监测对象参加基本医疗保险的比例稳定在99%以上,及时排查解决农村住房安全隐患。持续加大脱贫人口就业支持力度,实施巩固易地搬迁脱贫成果专项行动,易地搬迁脱贫劳动力就业率保持在94%以上。通过实施以工代赈政策,全年累计吸纳带动250余万农村低收入群众就地就近务工。发挥东西部协作、对口支援、定点帮扶机制作用,加大有组织劳务输出,探索推广“企业+就业帮扶车间”等新模式。积极发展户用分布式光伏,拓宽农民增收渠道,覆盖农户累计超过500万户,户均年收入增长约2000元。开展新春行动、金秋行动等消费帮扶专项活动,全年直接采购和帮助销售欠发达地区农产品总额超过4000亿元。全年脱贫人口务工就业总规模达到3396.9万人。脱贫地区农村居民人均可支配收入16396元,实际增长8.4%。

  二是现代乡村产业体系加快构建。拓展农业多种功能,做好“土特产”文章,农村产业融合扎实推进。引导特色产业集聚升级,支持创建一批国家农村产业融合发展示范园和国家现代农业产业园,培育全产业链产值超百亿元的特色产业集群139个,新认证绿色、有机和名特优新农产品1.5万个。新创建一批农业现代化示范区,推动分区分类探索农业现代化发展模式。引导粮食加工企业改造提升技术装备,推动各地提升建设1600多个农产品加工园,认定第三批农业国际贸易高质量发展基地106个。促进农民合作社和家庭农场发展,累计培育县级以上农业产业化龙头企业超过9万家,对农业农村发展的服务带动效应持续增强。大力发展乡村文化产业和乡村旅游,确定一批文化产业赋能乡村振兴试点县,建设一批乡村旅游重点村镇,持续加大乡村旅游精品线路推介力度。

  三是乡村建设和治理提升扎实推进。加快补齐乡村基础设施短板,实施新一轮农村公路建设和改造,加快推进城乡交通运输一体化发展,累计建设28.9万个村级寄递物流综合服务站,扎实开展农村供水水质提升专项行动,自来水普及率达到90%。农村人居环境整治深入实施,生活垃圾得到收运处理的行政村稳定保持在90%以上,务实开展农村改厕“提质年”工作,扎实推进生活污水治理,黑臭水体治理成效巩固提升,全国畜禽粪污综合利用率达到78.3%。出台加强农村医疗卫生体系等惠民政策,三级医院帮扶范围扩大到940个县的1496家县级医院。推广运用积分制、清单制、接诉即办、“村民说事”等务实管用乡村治理方式,加快提升乡村治理水平。

  (八)持续增强区域城乡发展新动能,发展的协调性稳步提升。在落实区域协调发展战略、区域重大战略、主体功能区战略方面推出一批新举措,深入实施以人为本的新型城镇化战略,积极构建优势互补、高质量发展的区域经济布局和国土空间体系,区域城乡协调发展迈出新步伐。

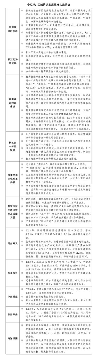
  一是区域发展协调性增强。出台支持高标准高质量建设雄安新区的政策措施,高校、医院、中央企业总部等北京非首都功能疏解项目加快在雄安新区落地建设,第二批北京市属行政企事业单位迁入城市副中心加快推进。制定进一步推动长江经济带高质量发展的政策措施,城镇污水垃圾、化工、农业面源、船舶和尾矿库污染治理工程系统推进,长江十年禁渔取得明显成效,Ⅰ—Ⅲ类水质断面比例达到95.6%。粤港澳大湾区规则衔接、机制对接不断深化,交通等基础设施硬联通和职业资格互认等规则软对接走向深入,横琴、前海、南沙、河套等重大合作平台建设取得新突破。长三角一体化高质量发展走深走实,上海“五个中心”建设步伐加快,以长三角生态绿色一体化发展示范区为突破口的一体化发展体制机制不断完善。海南自由贸易港制度型开放步伐加快,“一线放开、二线管住”进出口管理制度试点稳步扩大。黄河流域重点工程加快实施,环境污染综合治理工程深入推进,流域涉水公园建设得到有效规范。

  西部地区产业优化布局和转型升级统筹推进,出台推动内蒙古高质量发展的政策措施,贯彻落实支持贵州、广西、云南高质量发展的政策文件,支持西藏、新疆发展和对口援藏、援疆力度进一步加大。东北地区维护国家“五大安全”能力不断增强,制定进一步推动新时代东北全面振兴取得新突破的政策措施,研究制定科技创新、旅游发展、冰雪运动等领域政策规划。中部地区湘鄂赣、豫皖等跨省合作扎实推进,编制新时代洞庭湖生态经济区规划,先进制造业集群加快发展。东部地区发展质量和效益稳步提升,山东新旧动能转换进一步深化,支持福建探索海峡两岸融合发展新路、建设两岸融合发展示范区。海洋经济加快发展,现代海洋城市建设取得积极进展,海洋经济综合实力不断增强。(见专栏5)


  二是区域战略融合发展取得积极成效。京津冀、长三角、粤港澳大湾区更好发挥高质量发展动力源作用,科技创新策源功能持续加强。内陆腹地战略支撑作用凸显,中西部和东北地区产业布局进一步优化。绿色协调联动发展格局初步形成,长江经济带、黄河流域地区强化生态环境保护跨域合作,生态环境保护强大合力加快形成,地区间横向生态补偿机制逐步完善,重点流域生态环境保护和修复取得新成就。持续加大对东北平原、黄淮海平原、长江中下游平原等粮食主产区的政策支持力度,中西部地区建成一批能源资源综合开发利用基地。跨区域大通道加快形成,西电东送、西气东输等重大工程扎实推进,陆海内外联动、东西双向开放新格局加快构建。全面推进革命老区重点城市对口合作,支持赣州、闽西革命老区高质量发展示范区建设,推动湘赣边区域合作示范区建设,印发新时代大别山革命老区协同推进高质量发展实施方案。扎实推进边境城镇、边境口岸、边境新村建设。

  三是主体功能区战略深化落地。全面实施《全国国土空间规划纲要(2021—2035年)》。24个省级国土空间规划已经批复实施,部分县级行政区主体功能定位优化调整,城市化地区、农产品主产区、重点生态功能区数量总体稳定。市县级国土空间总体规划全面编制完成,国土空间详细规划全面开展修编。首次将生态保护红线实施情况纳入国家自然资源督察范畴并严格执法监管。完善城镇开发边界管理政策,引导城镇集约高效布局。建设国土空间规划实施监测网络,国家空间治理数字化转型迈出坚实步伐。

  四是新型城镇化建设加快推进。稳妥有序推进户籍制度改革,城市落户条件进一步放宽放开,农民工在就业培训、权益维护、子女教育等方面享受的基本公共服务水平不断提升。超大特大城市加快转变发展方式扎实推进,城市核心功能定位进一步明确。深入推进成渝地区双城经济圈建设,10个川渝毗邻地区合作平台全面建设,经济区与行政区适度分离等重点改革持续深化。有序培育现代化都市圈,12个都市圈规划已出台实施。统筹利用各类资金支持县域经济发展、县城公共基础设施建设,促进农业转移人口就近城镇化。2023年末常住人口城镇化率达到66.16%,比上年末提高0.94个百分点。

  (九)协同推进降碳、减污、扩绿、增长,绿色低碳转型取得新进展。统筹山水林田湖草沙一体化保护和系统治理,深入打好污染防治攻坚战,积极稳妥推进碳达峰碳中和,加快构建绿色低碳循环发展经济体系。

  一是生态环境保护治理不断强化。召开全国生态环境保护大会,出台关于全面推进美丽中国建设的意见。举办首个全国生态日主场活动。扎实推进蓝天、碧水、净土保卫战,组织开展第三轮第一批中央生态环境保护督察,生态环境质量稳中改善,全国地级及以上城市细颗粒物(PM2.5)平均浓度为30微克/立方米,全国地表水Ⅰ—Ⅲ类水质断面比例为89.4%、提升1.5个百分点,土壤重金属污染防治取得积极成效。健全生态环境分区管控体系。推动全面实行排污许可制。深入推进塑料污染全链条治理,实施“以竹代塑”发展三年行动。加快实施重要生态系统保护和修复重大工程,加强水土流失、荒漠化综合防治,完成水土流失治理面积6.3万平方公里,全国水土保持率达到72.5%,完成“三北”工程总体规划修编和六期规划编制。完成国土绿化任务1.26亿亩。(见专栏6)


  二是碳达峰碳中和积极稳妥推进。完善能源消耗总量和强度调控,原料用能和非化石能源不纳入能源消耗总量和强度控制。推动能耗双控逐步转向碳排放双控,开展全国及分省区能源活动碳排放核算。启动首批35个碳达峰试点城市和园区建设,稳步推开城市和产业园区减污降碳协同创新试点。积极推进以沙漠、戈壁、荒漠地区为重点的大型风电光伏基地建设,稳步推进大型水电、核电项目建设,有序推进抽水蓄能项目建设,因地制宜发展新型储能、氢能、生物质能。可再生能源发电装机首次超过总装机的50%,全年发电量近3万亿千瓦时;已投运新型储能装机规模超过3100万千瓦,比上年末增长超过260%。加快工业、建筑等重点领域节能降碳改造,坚决遏制高耗能高排放低水平项目盲目上马,新建绿色建筑面积占比由“十三五”末的77.7%提升至91.2%。积极参与全球气候治理。

  三是发展方式绿色转型步伐加快。出台加快推动制造业绿色化发展的指导意见、绿色工厂梯度培育及管理暂行办法,发布2023年度绿色制造名单。深入实施国家节水行动,制定全面加强水资源节约高效利用等政策,推进非常规水资源利用,开展公共供水管网漏损治理,万元国内生产总值用水量下降6.4%。大力发展循环经济,完善退役风电、光伏设备循环利用政策制度,深入推进废旧家用电器、汽车、电子产品、钢铁、有色金属循环利用。扎实推进60个废旧物资循环利用体系重点城市和100个大宗固废综合利用示范建设。加强月饼、茶叶、生鲜农产品等重点领域商品过度包装治理。(见专栏7)


  (十)加强经济安全能力建设,安全发展基础进一步夯实。坚定不移贯彻总体国家安全观,更加注重协同高效、法治思维、科技赋能、基层基础,国家经济安全水平不断提升。

  一是粮食安全保障能力巩固提升。推动出台粮食安全保障法。严格落实粮食安全党政同责,出台省级党委和政府落实耕地保护和粮食安全责任制考核办法。粮食总产量再创历史新高、达到1.39万亿斤,连续9年保持在1.3万亿斤以上。开展全国粮油等主要作物大面积单产提升行动,粮食平均亩产389.7公斤,单产提高对增产的贡献率达到58.4%,大豆油料扩种成效明显。统筹划定耕地和永久基本农田、生态保护红线、城镇开发边界三条控制线,加强耕地保护,全国耕地总量下降态势得到初步遏制。加强高标准农田建设和东北黑土地保护,提高高标准农田建设补助标准,稳步推进吉林、山东盐碱地综合利用试点,挖掘盐碱地等耕地后备资源潜力。加强化肥储备吞吐,保障春耕等重点时段农业用肥需求,完善农药储备管理制度。大力实施种业振兴行动,统筹支持种质资源保护、育种创新、品种测试、良种繁育基地等项目建设。加快先进农机研制推广,推进农机装备补短板和农业机械稳链强链。积极推进智慧农业建设,农业生产信息化率达到27.6%。

  二是能源资源安全得到有效保障。稳步推进能源产供储销体系建设,用能高峰期和重要活动期间能源供应总体平稳。加强煤炭兜底保障能力,先进产能有序释放。加快支撑性调节性电源和跨省区重要输电通道建设,加大跨省区电力调配力度,深化电力需求侧管理,市场化需求响应能力进一步提升。支持油气领域加大勘探开发和增储上产力度,原油、天然气产量持续增长,北方清洁取暖重点地区用能供应保障进一步强化。保障初级产品供给和价格稳定,加强铁矿石价格调控监管,国内矿山项目建设扎实推进,宁波舟山大宗商品储运基地建设稳步推进,海外矿产资源开发合作持续加强。加快构建大国储备体系,国家储备战略保障、宏观调控、应对急需能力持续增强。

  三是产业链供应链韧性和安全水平稳步提升。支持集成电路、工业母机、基础软件等“卡脖子”领域关键核心技术攻关,扎实推进产业基础再造工程和重大技术装备攻关工程,一批攻关成果实现规模化应用。稳步推进国家物流枢纽、国家骨干冷链物流基地建设,实施国家综合货运枢纽补链强链,布局建设102个现代流通战略支点城市,构建“支点城市+骨干走廊”现代流通网络,在重点城市开展生活必需品流通保供体系建设,推进农村流通设施和业态全面融入现代化流通体系。国际产业链供应链合作不断深化。

  四是数据安全能力建设持续推进。促进数据流通交易和开发利用,加快数据基础设施建设,推进数据领域核心技术攻关。强化数据安全治理,数据安全标准化体系建设日趋完善,5G、工业互联网、车联网等新型融合领域安全保障能力持续提升。

  五是经济金融重点领域风险稳步化解。支持地方因城施策调整优化房地产市场调控措施,出台首套房“认房不认贷”、降低首套房和二套房首付比例及二套房贷款利率下限、支持金融机构满足房企合理融资需求等政策措施,扎实推进保交楼工作。稳妥处置地方债务风险,加快化解存量隐性债务和偿还政府拖欠企业账款,坚决防止新增隐性债务。稳妥处置大型企业集团相关金融机构风险,分类处置高风险中小金融机构。

  六是安全生产和防灾减灾救灾力度加大。压实安全生产主体责任,健全食品药品、工业产品、特种设备安全责任体系,开展重大事故隐患专项排查整治行动,优化实施安全生产考核巡查,高效开展灾害事故应急响应。有力应对京津冀和东北地区严重暴雨洪涝灾害、甘肃临夏州积石山县地震灾害,保障群众生活必需品供应,灾后恢复重建、重点防洪治理工程、城市排水防涝能力提升行动等扎实推进。

  (十一)切实办好民生实事,基本民生保障有力。落实以人民为中心的发展思想,加强重点群体就业帮扶,积极促进城乡居民增收,完善“一老一小”、教育、医疗等公共服务体系,推动人民生活水平持续提高。

  一是就业优先政策落实落细。优化调整稳就业政策措施,出台支持企业稳岗拓岗政策,制定促进青年就业三年行动方案,实施高校毕业生等青年就业创业推进计划、就业服务攻坚行动、百万就业见习岗位募集计划,稳定事业单位和基层项目招聘规模,强化高校毕业生、退役军人、农民工以及就业困难人员等就业帮扶,实施专精特新中小企业就业创业扬帆计划。打造家门口就业服务站,推动公共就业服务下沉基层。推动返乡入乡创业,加大重点群体创业、技能培训等政策支持和配套设施建设力度。

  二是城乡居民收入稳步提高。健全收入分配政策体系,全国居民人均可支配收入实际增长6.1%,城乡居民收入差距继续缩小。提高3岁以下婴幼儿照护、子女教育、赡养老人个人所得税专项附加扣除标准,延续全年一次性奖金单独计税、换购住房个人所得税退税等优惠政策。指导地方上调最低工资标准。退休人员基本养老金平均上调3.8%,提高城乡居民基础养老金最低标准。扎实推进共同富裕,支持浙江高质量发展建设共同富裕示范区。

  三是健康中国建设扎实推进。深入开展健康中国行动和爱国卫生运动。推动公立医院高质量发展,支持国家区域医疗中心、省级区域医疗中心、县级医院建设,促进优质医疗资源扩容和区域均衡布局。完善疾控体系,提升公共卫生防控救治能力。落实新冠病毒感染“乙类乙管”措施,做好流感、支原体肺炎等传染病防治。优化全国药品和高值医用耗材集中带量采购政策。实施中医药振兴发展重大工程,促进中医药传承创新。

  四是社会保障水平进一步提高。社会保险覆盖面稳步扩大,2023年末全国基本养老、失业、工伤保险参保人数分别达到10.66亿人、2.44亿人、3.02亿人。稳妥实施企业职工基本养老保险全国统筹,个人养老金制度试点先行工作取得积极成效。持续提升跨省异地就医结算服务,推进落实跨省异地就医结算政策,全年惠及群众就医1.3亿人次,减少群众垫付1536.7亿元。加快建设社会保险信用体系,推进社会保障卡应用。稳妥推进新就业形态就业人员职业伤害保障试点,截至2023年末累计731万人纳入职业伤害保障范围。稳步推进保障性租赁住房、公租房和棚改安置房等建设,超额完成年度任务。加强低收入人口动态监测,持续做好分层分类社会救助工作,专项救助范围扩大到低保边缘家庭和刚性支出困难家庭。保障失业人员等困难群体基本生活。

  五是公共服务体系持续完善。基本公共服务标准体系进一步健全,均等化水平持续提高。发布新版国家基本公共服务标准。推动义务教育优质均衡发展,强化义务教育薄弱环节建设,组织实施基础教育扩优提质行动计划、职业教育产教融合赋能提升行动、教育强国推进工程,加快完善教育基础设施条件。积极应对人口老龄化,出台实施发展银发经济增进老年人福祉的意见,加强基本养老服务体系建设,大力发展老年助餐服务。健全生育支持政策体系,建设48个地市级托育综合服务中心,支持社会力量发展普惠托育服务,开展国家儿童友好城市建设。建立基本殡葬服务体系,加强公益性殡葬设施建设。加强文化遗产保护传承,推动文化遗产系统性保护。推进长城、大运河、长征、黄河、长江国家文化公园建设。推进实施国家文化数字化战略。深入实施中华文明探源工程、“考古中国”重大项目,支持三星堆博物馆新馆、殷墟遗址博物馆、汉魏洛阳城遗址博物馆、景德镇国家陶瓷文化传承创新试验区建设。普洱景迈山古茶林文化景观成功列入《世界遗产名录》。构建更高水平全民健身公共服务体系,推动体育公园建设管理和开放利用,促进户外运动设施建设和服务提升。成功举办成都大运会、杭州亚运会和亚残运会。推动城市社区嵌入式服务设施建设,促进家政服务业提质扩容,支持引导家政服务业员工制转型发展,持续推动家政进社区。(见专栏8)


  2023年经济社会发展主要预期目标圆满完成,经济发展、社会民生等预期目标完成情况较好;创新驱动发展成效明显,研发经费投入强度、数字经济核心产业增加值占比持续提高;绿色低碳转型深入推进,非化石能源占比稳中有升,主要污染物排放量继续下降;民生福祉不断增进,城镇新增就业超额完成任务,居民收入增长快于经济增长,基本公共服务进一步加强;粮食安全保障有力,原油、天然气产量持续增长。受出口增速回落、房地产销售和投资收缩、部分行业产能过剩等影响,一些行业生产恢复不及预期,工业增长与预期目标有一定差距。工业和民用领域能源消费增长较快,导致能耗强度下降和碳强度下降不及预期。

  过去一年,国际环境变乱交织,地缘政治冲突加剧,外部变化对我不利影响持续加大;国内周期性和结构性矛盾叠加,多地遭受洪涝等严重自然灾害,经济工作的复杂性挑战性多年少有。面对异常复杂的国际环境和艰巨繁重的国内改革发展稳定任务,我国经济社会发展取得上述成绩来之不易。这是以习近平同志为核心的党中央运筹帷幄、坚强领导的结果,是习近平新时代中国特色社会主义思想凝心铸魂、科学指引的结果,是各地区各部门勇于担当、实干笃行的结果,是全党全国各族人民团结一致、不懈奋斗的结果。在此过程中,全国人大实行正确监督、有效监督、依法监督,全国人大代表依法参加行使国家权力,对经济社会发展工作提出很多很好的意见建议;全国政协加强政治协商、民主监督、参政议政,全国政协委员积极建言献策,在推动落实党中央重大决策部署上发挥了重要作用。

  同时也要看到,世界百年变局加速演进,世界经济增长仍未恢复至疫情前水平,全球贸易投资增长乏力,风险点和动荡源显著增多,外部环境复杂性、严峻性、不确定性明显上升。经历三年新冠疫情冲击,国内经济恢复发展本身有不少难题,长期积累的深层次矛盾加速显现,很多新情况新问题接踵而至,包括有效需求仍然不足,居民扩大消费能力不足、意愿不强,房地产投资持续承压,民间投资信心仍需提振,国际贸易限制和摩擦可能增加稳定出口的压力;实体经济困难较多,产业创新能力有待提升,关键核心技术“卡脖子”问题仍然突出,部分新兴领域存在重复布局和投资过热问题,部分行业、中小企业和个体工商户生产经营仍较困难;一些领域风险防范化解压力较大,部分地方债务、金融等风险隐患依然突出,房地产发展新模式建立还需要一个过程;民生保障存在短板弱项,稳就业压力较大,部分人员就业困难与部分岗位招工难并存,居民增收困难较多,基本公共服务均等化水平需持续提升;安全生产和防灾减灾形势不容乐观,部分地方防灾减灾能力建设存在短板弱项,防控重特大事故的压力较大。

  我们既要正视困难,更要坚定信心。从发展机遇看,求和平、谋发展仍然是世界各国人民的共同心愿,经济全球化仍是大势所趋,新一轮科技革命和产业变革正在重塑世界经济结构,全球政治经济格局调整中蕴藏着新的机遇,共建“一带一路”十年成果斐然,正在吸引越来越多国家深度参与,我国积极开展自贸协定谈判,参与世界贸易组织改革,在全球产业格局调整中抢抓机遇,有望不断拓展贸易投资合作空间。从有利条件看,我国具有显著的制度优势、超大规模市场的需求优势、产业体系完善的供给优势、高素质劳动者众多的人才优势,科技创新能力在持续提升,新产业、新模式、新动能在加快壮大,全面深化改革为发展注入新动力,宏观政策空间仍然较大,我国发展面临的有利条件强于不利因素,经济韧性强、潜力足、回旋余地广,支撑高质量发展的生产要素条件没有改变,经济回升向好、长期向好的基本趋势没有改变。

  最为重要的是,我们有以习近平同志为核心的党中央的坚强领导,有习近平新时代中国特色社会主义思想的科学指引,有集中力量办大事的中国特色社会主义制度优势,全国上下贯彻落实习近平经济思想和党中央各项决策部署的自觉性、主动性、创造性进一步提高,干事创业的精气神进一步激发,将为推动高质量发展提供坚强保障。只要我们坚决贯彻落实党中央、国务院决策部署,善于在应对国际环境变化带来的风险挑战中趋利避害、化危为机,善于在复杂局面中把握主要矛盾和矛盾的主要方面,解决好发展中的“两难”、“多难”问题,就始终能够营造于我有利的发展环境,始终在激烈的国际竞争中立于不败之地,推动中国经济稳中有进、行稳致远。

  二、2024年经济社会发展总体要求、主要目标和政策取向

  2024年是中华人民共和国成立75周年,是实现“十四五”规划目标任务的关键一年,做好经济社会发展工作意义重大。

  (一)总体要求。

  要在以习近平同志为核心的党中央坚强领导下,以习近平新时代中国特色社会主义思想为指导,全面贯彻落实党的二十大和二十届二中全会精神,按照中央经济工作会议部署,坚持稳中求进工作总基调,完整、准确、全面贯彻新发展理念,加快构建新发展格局,着力推动高质量发展,全面深化改革开放,推动高水平科技自立自强,加大宏观调控力度,统筹扩大内需和深化供给侧结构性改革,统筹新型城镇化和乡村全面振兴,统筹高质量发展和高水平安全,切实增强经济活力、防范化解风险、改善社会预期,巩固和增强经济回升向好态势,持续推动经济实现质的有效提升和量的合理增长,增进民生福祉,保持社会稳定,以中国式现代化全面推进强国建设、民族复兴伟业。

  (二)主要预期目标。

  深刻把握发展机遇和有利条件,充分估计内外部环境的复杂严峻性和不确定性,与“十四五”规划目标任务有效衔接,在综合平衡基础上兼顾需要与可能,提出2024年经济社会发展主要预期目标。

  ——国内生产总值增长5%左右。主要考虑:从客观需要看,我国仍是发展中国家,正处于全面建设社会主义现代化国家的关键时期,有效应对外部环境变化挑战,在发展中破解各种矛盾问题,调整优化经济结构、稳定和扩大就业、增加居民收入、防范化解重点领域风险、增强发展信心,都需要保持一定的经济增长速度。从目标衔接看,这个目标兼顾当前和长远,符合“十四五”规划目标要求,着眼到2035年基本实现社会主义现代化目标任务,也有利于加快经济结构优化、产业结构调整。从支撑条件看,这个目标同经济增长潜力基本匹配,资源要素条件可支撑,也具备宏观调控政策空间。同时,我国经济持续回升向好还面临不少困难和挑战,实现这一目标并非易事,需要我们共同努力。

  ——城镇新增就业1200万人以上,全国城镇调查失业率5.5%左右。关于城镇新增就业:主要考虑是,2024年新成长劳动力规模仍然较大,农村劳动力转移等就业结构调整也需要新的就业岗位,城镇新增就业目标由2023年的“1200万人左右”调整为2024年的“1200万人以上”,既是稳就业、调结构、增信心的客观要求,又体现了稳就业工作的力度和决心。关于城镇调查失业率:主要考虑是,在2024年经济运行风险挑战增多、重点人群就业压力较大的情况下,将预期目标稳定在5.5%左右,体现了就业优先的政策导向。

  ——居民消费价格(CPI)涨幅3%左右。主要考虑:综合分析2023年价格变动的翘尾影响和2024年新涨价因素,预计2024年居民消费价格将温和上涨。这一预期目标与2023年预期目标保持一致,符合物价企稳回升的总体趋势,并为加大宏观政策调控力度和深化价格改革留有一定余地。

  ——居民人均可支配收入增长与经济增长同步。主要考虑:这一预期目标比2023年“基本同步”的提法更为积极,进一步体现了增加居民收入的政策导向。随着经济持续回升向好,扩大中等收入群体、增加低收入群体收入等政策进一步加力,实现这一目标既有支撑,也需要付出努力,在实际工作中力争更好结果。

  ——国际收支保持基本平衡。主要考虑:世界经济增长动能不足,地缘风险扰动增强,保护主义有所上升,稳外贸稳外资面临新挑战。同时,我国持续扩大高水平对外开放,全产业链和超大规模市场优势持续显现,与共建“一带一路”国家、区域全面经济伙伴关系协定成员国、自贸协定伙伴国等多双边经贸合作关系持续强化,跨境电商等新业态加快发展,重点领域吸引和利用外资力度加大,都将有利于稳定外贸外资。

  ——粮食产量1.3万亿斤以上。主要考虑:为夯实粮食安全基础,粮食产量目标需要保持稳定。同时,随着深入推进粮食等主要作物大面积单产提升,以及高标准农田建设加快、农业防灾减灾救灾能力提升、节粮减损等工作持续推进,粮食综合生产能力将稳中有升。

  ——单位国内生产总值能耗下降2.5%左右,生态环境质量持续改善。主要考虑:2024年经济持续回升向好,服务业回归正常发展态势,单位国内生产总值能耗降幅有望扩大,但工业用能、居民生活用能仍将刚性增长,带动能源消费增长。综合考虑经济发展用能、可再生能源替代和绿色低碳转型需要,将2024年目标设定为下降2.5%左右。

  (三)主要宏观政策取向。

  要坚持稳中求进、以进促稳、先立后破。稳是大局和基础,要多出有利于稳预期、稳增长、稳就业的政策,谨慎出台收缩性抑制性举措,继续清理和废止有悖于高质量发展的政策规定。进是方向和动力,要有力进取,该立的要积极主动立起来,该破的要在立的基础上坚决破,特别是要在转方式、调结构、提质量、增效益上积极进取,不断巩固稳中向好的基础。要强化宏观政策逆周期和跨周期调节,继续实施积极的财政政策和稳健的货币政策,加强财政、货币、就业、产业、区域、科技、环保等政策协调配合,强化政策工具创新,形成推动高质量发展的强大合力。

  积极的财政政策要适度加力、提质增效。用好财政政策空间,提高资金效益和政策实际效果。更加突出精准发力,优化财政支出结构,强化国家重大战略任务和基本民生财力保障。2024年赤字率按3%安排,与2023年年初预算持平;赤字规模4.06万亿元,比2023年年初预算增加1800亿元,新增赤字全部安排在中央。安排新增地方政府专项债券3.9万亿元,规模比2023年增加1000亿元。优化地方政府专项债券投向和额度分配,新增额度重点向项目准备充分、投资效率较高的地区倾斜,进一步扩大专项债券支持范围,合理扩大专项债券用作资本金领域,更好发挥撬动作用。为系统解决强国建设、民族复兴进程中一些重大项目建设的资金问题,从2024年开始拟连续几年发行超长期特别国债,专项用于国家重大战略实施和重点领域安全能力建设,2024年先发行1万亿元。落实好结构性减税降费政策,重点支持科技创新和制造业发展。合理确定中央对地方转移支付规模,优化转移支付结构,严格转移支付资金监管。严肃财经纪律。兜牢基层“三保”底线。党政机关要坚持过紧日子。

  稳健的货币政策要灵活适度、精准有效。保持流动性合理充裕,2024年保持社会融资规模、广义货币供应量(M2)同经济增长和价格水平预期目标相匹配,更好满足实体经济发展需要。推动货币信贷合理增长,按照市场化、法治化原则满足实体经济有效贷款需求。发挥好货币政策工具总量和结构双重功能,引导金融机构加大对重大战略、重点领域和薄弱环节的支持力度。进一步完善市场化利率形成和传导机制,促进社会综合融资成本稳中有降。大力发展科技金融、绿色金融、普惠金融、养老金融、数字金融。畅通货币政策传导机制,提高资金使用效率,避免资金沉淀空转。增强资本市场内在稳定性。保持人民币汇率在合理均衡水平上的基本稳定。

  增强宏观政策取向一致性。把经济政策和非经济性政策一并纳入宏观政策取向一致性评估,强化评估要求、明确评估范围、完善评估流程,加强政策统筹,确保同向发力、形成合力。制定政策要注重与市场沟通,科学把握出台时机,打好提前量、留出冗余度,让经营主体有适应和调整的空间。加强政策预研储备,及时充实政策储备工具箱。健全宏观经济政策协调机制,提高宏观调控的前瞻性、针对性、协同性。更好发挥国家发展规划战略导向作用,加力推动“十四五”规划后半程实施,前瞻谋划“十五五”时期经济社会发展思路,加快推进制定国家发展规划法。

  加强经济宣传和舆论引导。强化预期管理,密切关注经济运行动态,深入了解微观主体感受,积极回应社会关切,精准做好经济形势和政策宣传解读,有效开展热点问题引导,讲好中国经济发展故事,营造稳定透明可预期的政策环境,为经济持续回升向好提供有效支撑。

  三、2024年国民经济和社会发展计划的主要任务

  2024年,要认真贯彻落实中央经济工作会议精神和全国两会部署,重点做好十方面工作。

  (一)以科技创新引领现代化产业体系建设,加快形成新质生产力。全面推进高水平科技自立自强,完善支持全面创新的基础制度,大力推进新型工业化,加快推进关键核心技术攻关,促进创新链和产业链协同联动,以科技创新推动产业创新,培育壮大发展新动能新优势,不断提高全要素生产率。

  一是提升科技创新能力。强化基础研究前瞻性、战略性、系统性布局,长期稳定支持一批创新基地、优势团队和重点方向,增强原始创新能力。瞄准产业发展需要,部署实施一批国家重大科技项目,集成国家战略科技力量、社会创新资源协同攻关,实施基础学科突破计划,加强颠覆性技术、前沿技术研究和应用基础研究。完善国家实验室运行管理机制。发挥国际科技创新中心辐射带动作用,加强北京、上海、粤港澳大湾区国际科技创新中心和高水平人才高地建设,优化和推进区域科技创新中心布局。统筹布局创新类设施和平台,打造科技创新引领产业创新的高地。在优势地区布局清洁能源、储能、高原科学、农业等国家级科研平台。推动国家高新区和自主创新示范区高质量发展。加快建立完善产业需求引领的创新体系,构建产学研用高效协同、上下游紧密合作的创新联合体,探索加快推进创新产品中试的新机制,提高科技成果转化和产业化水平。加强健康、养老、助残等民生科技研发应用。强化企业科技创新主体地位,支持企业承担国家科技重大项目,引导支持企业加大研发投入特别是基础研究经费投入。深入推进科研院所改革。推动国家科研机构、高校和各类创新平台强化科技资源开放共享。健全“揭榜挂帅”机制。统筹规范政府投资基金,带动更多社会资源服务科技创新。加强科技政策统筹,推动教育、科技、人才一体发展,积极推进人才国际交流。全面提升知识产权创造、运用、保护、管理和服务水平,实施专利转化运用专项行动。推动科学普及和全民科学素养提升。

  二是加快传统产业转型发展和优化升级。完善国家先进制造业集群布局。创建国家新型工业化示范区。制定实施重点制造业提质降本扩量行动方案。实施制造业核心竞争力提升行动、技术改造升级工程,夯实底层技术,推广应用先进技术工艺,推动工业重点领域节能降碳和智能化升级,提升制造业高端化、智能化、绿色化水平。开展制造业“增品种、提品质、创品牌”行动,打造更多有国际影响力的“中国制造”品牌。建设重大中试项目和区域中试中心。健全市场化法治化化解过剩产能长效机制,依法依规淘汰落后产能。

  三是积极培育发展新兴产业和未来产业。启动实施产业创新工程。深入实施国家战略性新兴产业集群发展工程,加强产业集群核心承载区和公共服务体等建设,强化东中西部产业集群协同联动。推动新能源汽车企业做优做强,巩固扩大新能源汽车、信息通讯等产业优势。打造生物制造、商业航天、新材料、低空经济等新增长引擎,加快重点产品创新和应用示范,全链条支持创新药发展,加快高端医疗器械研制及示范应用,推进北斗规模应用和卫星互联网建设应用,加快建设商业航天发射场,制定新材料创新发展行动方案,加快发展高纯稀土金属、高性能稀土永磁、高性能抛光等高端稀土功能材料,开展低空经济试点,完善发展制度,培育应用场景。制定未来产业发展规划和支持政策。开辟量子技术、生命科学等新赛道。开展“人工智能+”行动,有序赋能重点领域,加快重塑产业生态。加快推动氢能等未来能源产业创新发展,持续推进核聚变等前沿技术研究开发。优化产业投资基金功能,出台促进创业投资发展的具体政策。

  四是促进数字技术与实体经济深度融合。有序开发利用数据要素,加快完善数据产权、流通交易、收益分配、安全治理等制度规则,制定支持数字经济高质量发展政策措施。适度超前布局建设数字基础设施。统筹提升“东数西算”整体效能,优化数据中心建设布局和供给结构,加快形成全国一体化算力体系,培育算力产业生态,提升多元算力综合供给,提高西部地区算力利用水平。实施“数据要素×”行动计划。协同推进数字产业化和产业数字化,组织实施数字化转型工程,持续实施制造业数字化转型行动方案,打造具有国际竞争力的数字产业集群。开展全国数据资源调查,加强数据要素应用场景指引,推进公共数据资源管理和运营机制改革,加快公共数据授权运营试点和应用示范,推动建立企业数据公平授权合理使用机制。深化数据要素市场化配置改革。持续推进数据跨境流动试点,积极参与制定国际数字治理规则。(见专栏9)


  五是推动现代服务业加快发展。促进服务业品质化、数字化、融合化、绿色化、国际化发展,开展服务业融合发展行动,引导生产性服务业向专业化和价值链高端延伸,促进生活性服务业向高品质和多样化升级。制定有效降低全社会物流成本行动方案,布局建设覆盖全球、安全可靠、高效畅通的现代流通网络,启动第三批国家综合货运枢纽补链强链城市建设,支持发展多式联运“一单制”、“一箱制”。深化服务业高水平对外开放,提高跨境服务贸易开放水平。

  六是加快建设现代化基础设施体系。优化基础设施布局、结构、功能和系统集成,以联网、补网、强链为重点,畅通国家基础设施网络主骨架,促进高效衔接、协同联动,更好发挥基础设施体系的整体效能和综合效益。加快建设国家综合立体交通网。高质量推进川藏铁路、西部陆海新通道等重大工程建设,加快推动中西部铁路和高速铁路主通道建设,推进货运铁路建设,加强重点港口铁路专用线建设,规范有序推进城市轨道交通和市域(郊)铁路建设。扎实推进沿边、沿海、沿江等国家高速公路和国道未贯通路段及瓶颈路段建设。加快三峡水运新通道前期工作,构建干支衔接的内河高等级航道网络。完善运输机场、通用机场布局。加快推进沪甬跨海通道前期工作。全面推进国家水网建设。加快发展新型基础设施。统筹推进海陆缆建设,体系化推进5G、千兆光网规模部署,深入推动5G规模化应用。

  (二)着力扩大国内需求,进一步发挥消费基础作用和投资关键作用。坚持把实施扩大内需战略同深化供给侧结构性改革有机结合起来,更好统筹消费和投资,激发有潜能的消费,扩大有效益的投资,形成消费和投资相互促进的良性循环。

  一是促进消费稳定增长。改善居民消费能力和预期,提升居民消费意愿。稳定汽车、家居等大宗消费,因地制宜优化汽车限购管理政策,扩大停车设施有效供给,加快构建高质量充电基础设施体系。鼓励汽车、家电等传统消费品以旧换新,推动耐用消费品以旧换新。促进服务消费提质扩量,推动餐饮高质量发展,支持扩大家政消费。大力发展数字消费、绿色消费、健康消费,打造消费新场景,积极培育智能家居、文娱旅游、体育赛事、国货“潮品”等新的消费增长点,加快发展冰雪运动、冰雪旅游,推动入境旅游恢复发展。深化国际消费中心城市培育建设,支持海南国际旅游消费中心建设,布局发展区域消费中心和地方特色消费中心,发展智慧商圈。推动县域集贸(农贸)市场等消费场所改造升级。强化消费者权益保护,加大消费品质量安全监管力度。促进老字号守正创新发展。开展“消费促进年”活动。办好2024年中国品牌日系列活动。

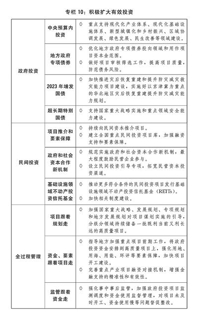
  二是积极扩大有效投资。加力提效用好政府投资,发挥好带动放大效应,谋划开辟新投向,优化结构,提高效能。2024年安排中央预算内投资7000亿元,比2023年增加200亿元。高质量推进增发国债项目建设。完善投融资机制,规范实施政府和社会资本合作新机制。持续向民间资本推介项目,鼓励和吸引更多民间资本参与国家重大工程和补短板项目建设。以提高技术、能耗、排放等标准为牵引,推动各类生产设备、服务设备更新和技术改造。推动建立投融资综合信息服务平台,促进投资政策与融资政策协调联动。深入推进“信易贷”工作,推进地方融资信用服务平台整合和统一管理。建立完善重点产业常态化项目推荐机制,引导金融资源精准支持重大战略、重点领域和薄弱环节。加强投资项目全过程管理,坚持“项目跟着规划走”、“资金、要素跟着项目走”、“监管跟着资金走”,强化项目建设要素保障,加快项目开工建设,推动尽快形成实物工作量。推动投资增量与盘活存量相结合,形成投资良性循环。(见专栏10、专栏11)



  (三)坚定不移深化改革,构建高水平社会主义市场经济体制。充分发挥市场在资源配置中的决定性作用,更好发挥政府作用,坚持用改革的办法解决前进中的问题,谋划进一步全面深化改革重大举措,强化重点领域和关键环节改革攻坚,为推动高质量发展、加快中国式现代化建设持续注入强大动力。

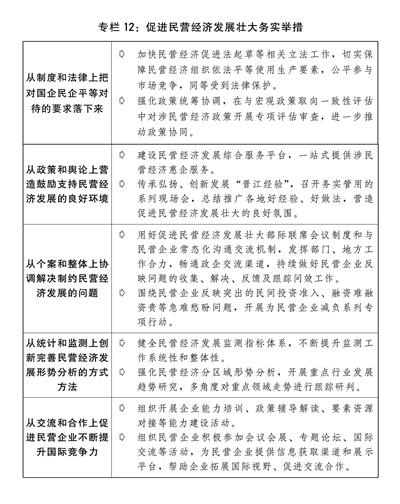
  一是深入落实“两个毫不动摇”。推动各类所有制企业协同发展,充分激发各类经营主体的内生动力和创新活力。健全国有经济管理体系,深入实施国有企业改革深化提升行动,推动国有企业做强做优主业,增强核心功能、提高核心竞争力。出台中央企业支持和推动全国统一大市场建设行动方案。加快推动民营经济促进法起草等相关立法工作,充分发挥促进民营经济发展壮大部际联席会议制度作用,推动民营企业问题诉求解决,依法保护民营企业产权和企业家权益,进一步解决市场准入、要素获取、公平执法、权益保护等方面存在的突出问题,组织清理涉及不平等对待企业的行政法规、规章、规范性文件和政策文件,进一步破除影响各类所有制企业公平竞争、共同发展的制度障碍。提高民营企业贷款占比和发债融资规模。弘扬优秀企业家精神,支持企业家专注创新发展。开展百万民营企业员工职业技能提升行动。落实落细小微企业税费优惠政策,健全中小微企业和个体工商户公共服务体系,促进中小企业专精特新发展,加强对个体工商户分类帮扶支持。健全防范化解拖欠企业账款长效机制。完善中国特色现代企业制度。(见专栏12)


  二是深化市场体系改革。制定全国统一大市场建设标准指引,持续完善统一的市场基础制度规则,完善适应全国统一大市场建设的长效体制机制,大力整治市场垄断和不正当竞争行为,规范招商引资行为。发布新版市场准入负面清单,全面开展市场准入效能评估,推出一批放宽市场准入特别措施,推动海陆空全空间无人体系市场准入建设,完善绿色能源体系市场准入标准规则,健全绿证绿电制度体系,加强绿色电力证书国际互认。深化要素市场化配置综合改革试点,创新生产要素配置方式,让各类先进优质生产要素向发展新质生产力顺畅流动和高效配置。完善社会信用基础制度,出台健全中国特色社会信用体系的意见,推动出台公平竞争审查条例。推进修订招标投标法,推动招标投标市场规范健康发展。推进修订政府采购法,完善采购交易制度。

  三是持续深化重点领域改革。扎实推进上海浦东新区、深圳、厦门综合改革试点,加快形成更多可复制推广的制度性成果。谋划新一轮财税体制改革,研究健全地方税体系,研究建立完善促进高质量发展的转移支付激励约束机制。落实金融体制改革,完善中国特色现代金融企业制度,推动金融机构改革发展。制定进一步深化公共资源交易平台整合共享的指导意见。加快推进能源价格改革,落实煤电容量电价机制,完善成品油管道运输价格形成机制,有序推进水电气热等公用事业和公共服务价格改革。健全资源环境要素市场化配置体系。研究建立公共数据价格形成机制,促进公共数据合规高效流通使用。健全自然垄断环节监管体制机制。优化运输结构,强化“公转铁”、“公转水”,深化综合交通运输体系改革。研究修订《收费公路管理条例》。深化人民防空管理体制改革,推动工程建设、防护设备等模式变革、效能提升。

  四是加力优化营商环境。抓好《优化营商环境条例》贯彻落实,营造稳定、公平、透明、可预期的良好环境。制定加快推进法治化营商环境建设的意见,健全营商环境基础制度,依法规范政府监管行为,强化司法保障。实施营商环境改进提升行动,研究制定京津冀、东北地区等重点区域一流营商环境建设行动方案,完善具有中国特色的营商环境指标体系。发布中国营商环境发展报告。健全涉企收费长效监管机制。

  (四)建设更高水平开放型经济新体制,增强国内国际双循环的动力和活力。主动对标高标准国际经贸规则,积极推进重点领域高水平对外开放,稳步扩大制度型开放,巩固外贸外资基本盘,深入推进共建“一带一路”高质量发展,积极参与全球经济治理,增强国内国际两个市场两种资源联动效应。

  一是提升贸易投资合作质量和水平。加快培育外贸新动能,推动外贸质升量稳,加强进出口信贷和出口信保支持,出台服务贸易开放创新发展、数字贸易改革创新发展的政策措施,实施全国版和自由贸易试验区版跨境服务贸易负面清单,拓展中间品贸易、服务贸易、数字贸易、跨境电商出口,推动贸易数字化、绿色化发展,开展外贸产品标准国际合作,提升加工贸易发展水平,推动进口来源多元化。完善边境贸易支持政策。加快内外贸一体化发展。全面取消制造业领域外资准入限制措施,放宽电信、医疗等服务业市场准入,保障内外资依法平等进入负面清单之外的领域。深化优化国家服务业扩大开放综合试点示范。持续建设市场化、法治化、国际化一流营商环境,打造“投资中国”品牌。适时推出新一批标志性外资项目。进一步便利中外人员往来,切实打通外籍人员来华工作、学习、旅游的堵点,优化支付服务,加快推动国际航班恢复。深入实施自由贸易试验区提升战略,赋予自由贸易试验区、海南自由贸易港等更多自主权。改革完善开发区管理制度,更好发挥开发区引资平台作用。支持义乌深化新一轮国际贸易综合改革。

  二是深入落实支持高质量共建“一带一路”八项行动。以落实好支持高质量共建“一带一路”八项行动的“1+8”实施方案为工作主线,统筹推进重大标志性工程和“小而美”民生项目,抓好第三届“一带一路”国际合作高峰论坛合作成果落实。巩固拓展合作基本盘,统筹完善与重点共建国家务实合作的政策体系,加强战略规划对接,稳步推动商签共建“一带一路”合作文件,落实好已签署的合作文件。举办中国—海合会(海湾阿拉伯国家合作委员会)国家产业与投资合作论坛。进一步提升中老、中越铁路效能,全力畅通面向东南亚的铁路运输通道。构建中欧班列高效运输、安全治理、多元通道、创新发展体系,优化中欧班列集结中心布局,推动中欧班列与西部陆海新通道班列有效衔接。推动沿边开发开放高质量发展,完善沿边重点开发开放试验区功能,提升边境口岸基础设施能力。积极推进“丝路海运”港航贸一体化发展。持续推进基础设施建设和互联互通合作。支持境内企业和境外企业合作建设陆海国际联运物流网络。稳步推进健康、绿色、数字、创新、廉洁丝绸之路建设。拓展和深化“丝路电商”合作。加快空中丝绸之路建设。加强涉外法治建设,构建共建“一带一路”涉外法律服务体系。加强境外投资引导、促进、服务、保护、监管和风险防控。(见专栏13)


  三是积极参与全球治理体系改革和建设。坚定维护多边贸易体制,维护多元稳定的国际经济格局和经贸关系。推动落实已生效自贸协定,推进中国—东盟自贸区3.0版等谈判,与更多国家和地区商签高标准自贸协定和投资协定。推动加入《全面与进步跨太平洋伙伴关系协定》和《数字经济伙伴关系协定》。全面深入参与世界贸易组织改革,推动全面结束电子商务谈判。深入推进全球发展倡议、全球安全倡议、全球文明倡议,加强与联合国、二十国集团、亚太经合组织、金砖国家、上海合作组织等多边机制合作,推动全球经济治理改革完善。

  (五)有力有效推进乡村全面振兴,加快农业农村现代化。坚持把推进乡村全面振兴作为新时代新征程“三农”工作的总抓手,以学习运用“千村示范、万村整治”经验为引领,集中力量抓好办成一批群众可感可及的实事,加快建设农业强国,推动乡村全面振兴不断取得实质性进展、阶段性成果。

  一是切实抓好粮食等重要农产品生产。扎实推进新一轮千亿斤粮食产能提升行动。稳定粮食播种面积,调整优化种植结构,实施粮食单产提升工程,布局建设粮食产能提升重点县,加强作物田间管理和技术服务指导,完善化肥保供稳价应对机制,做好重大病虫害防控和农业防灾减灾救灾等工作。纵深推进国家大豆和油料产能提升工程,加快黑龙江国家大豆种子基地建设,巩固大豆扩种成果,支持发展高油高产品种,继续扩种油菜,探索油菜生产、加工支持政策。适当提高小麦最低收购价,合理制定稻谷最低收购价,加强粮食市场调控,保护农民种粮积极性。健全种粮农民收益保障机制和主产区利益补偿机制,深入推进“农本调查+农业保险”合作;探索建立粮食产销区省际横向利益补偿机制,加大对产粮大县支持力度。践行大农业观、大食物观,统筹利用耕地、林地、草原、江河湖海等资源,拓展农业生产空间,拓宽食物来源,构建多元化食物供给体系,把农业建设成为现代化大产业。加快发展现代设施农业和智慧农业,推广套种、轮作模式,发展粮草间作、农林牧结合的种养模式。支持节水农业、旱作农业发展。稳定生猪、牛羊肉、奶业基础生产能力,加快推进国家畜禽种质资源库等建设,支持深远海养殖和森林食品开发。

  二是持续巩固拓展脱贫攻坚成果。落实防止返贫监测帮扶机制,开展国家乡村振兴重点帮扶县发展成效监测评价,完善帮扶项目资产管理制度,持续巩固提升“三保障”和饮水安全成果。强化帮扶产业分类指导,重点支持联农带农富农产业发展。提升消费帮扶助农增收行动实效,推动脱贫地区农产品和文化旅游服务提档升级。深入实施防止返贫就业攻坚行动,加大劳务对外输出力度,扩大以工代赈吸纳脱贫群众务工数量和劳务报酬发放规模,统筹用好就业帮扶车间、乡村公益岗位等渠道,确保脱贫劳动力就业规模稳定在3000万人以上。持续推进易地搬迁后续扶持工作,支持集中安置区可持续发展。持续开展东西部协作,创新开展“携手促振兴”行动。

  三是提升乡村发展建设治理水平。精准务实培育乡村产业,推进农村一二三产业融合发展。完善联农带农机制,实施农民增收促进行动。实施农业生产和农产品“三品一标”提升行动,打造乡土特色品牌,培育农业产业化联合体,支持生态旅游、森林康养、休闲露营等新业态发展。持续推进地理标志助力乡村振兴行动。适应乡村人口变化趋势,分类编制村庄规划,优化村庄布局、产业结构、公共服务配置。有序推进人口规模较大自然村(组)通硬化路、建制村通等级路、乡镇通三级及以上公路建设。加强农村充电桩、冷链物流、寄递配送设施建设。以县域为单元,推进城乡供水一体化、集中供水规模化建设,因地制宜实施小型供水工程规范化建设。加强农村教育、文化、医疗、社会保障、养老托育等公共服务补短板建设。推进农业农村污染治理攻坚,深入实施农村人居环境整治提升五年行动,因地制宜推进农村改厕和生活污水垃圾治理,整县推进农业面源污染综合防治。深化农村土地制度改革,扩大第二轮土地承包到期后再延长30年试点范围,启动整省试点。稳慎推进农村集体经营性建设用地入市和农村宅基地制度改革。深化集体产权、集体林权、农垦、供销社等改革,探索新型农村集体经济多样化发展路径。完善乡村治理体系,提升乡村治理水平,繁荣发展乡村文化,建设法治乡村、平安乡村。实施乡村振兴人才支持计划。

  (六)扎实推动区域协调发展和新型城镇化建设,加快优化区域经济布局。充分发挥各地区比较优势,按照主体功能定位,积极融入和服务构建新发展格局,打造高质量发展新动能。

  一是进一步推进区域协调发展。推进北京非首都功能疏解项目落地建设,抓好雄安新区一揽子支持政策落实,加快通州区与河北省北三县一体化、天津滨海新区高质量发展。继续加强长江经济带生态环境综合治理,持续推进长江十年禁渔。谋划制定新时期深化粤港澳大湾区建设的政策措施,辐射带动周边地区加快发展。出台实施持续深入推进长三角一体化高质量发展若干政策措施的意见,制定长三角生态绿色一体化发展示范区改革授权事项清单,协调解决长三角港口资源整合难点问题。支持海南自由贸易港进一步放宽市场准入,加大重点领域跨境服务贸易对外开放力度,夯实产业发展基础。打好黄河生态保护治理、污染防治、深度节水攻坚战,实施“一泓清水入黄河”等生态保护修复重大工程,支持沿黄省区因地制宜探索生态保护和高质量发展的创新路径。

  推动西部大开发形成新格局,持续优化西部地区重大生产力布局,前瞻部署一批新材料、新能源、装备制造重大工程,打造东西部产业合作重点平台,深化省际合作,稳步推进西部骨干通道建设,高水平推进内陆开放和沿边开放。支持东北地区加快传统优势产业转型升级和新兴产业培育,发展现代化大农业,筑牢北方生态安全屏障,加快建设交通、能源、信息等现代化基础设施体系,深化与东北亚区域合作,加快构筑我国向北开放新高地,推动东北全面振兴取得新突破。促进中部地区加快崛起,落实新时代洞庭湖生态经济区规划,支持湘鄂赣、豫皖等省际合作高质量发展和淮河沿线地区合作发展,高水平实施中部地区先进制造业集群培育提升三年行动。鼓励东部地区加快推进现代化,发挥对全产业链的稳链固链强链作用,巩固开放先导地位,提高创新能力和经济增长能级。支持福建探索海峡两岸融合发展新路,建设两岸融合发展示范区,加快平潭综合实验区建设。大力发展海洋经济,完善精细化用海管理机制,强化国家重大项目用海保障,积极参与国际海洋合作,推进建设海洋强国。

  二是促进区域战略间联动融合发展。创新促进区域协调发展体制机制,加强政策衔接融合,支持有条件的地区开展区域战略融合发展先行探索。优化重大生产力布局,加强国家战略腹地建设。推进京津冀、长三角、粤港澳大湾区科创产业融合发展,加强关键核心技术联合攻关。强化机制建设、平台搭建、政策设计,促进产业优化布局和梯度有序转移,加强东中西部产业协作。坚持陆海统筹,促进陆海在空间要素、产业布局、资源利用、生态环境等方面全方位协同发展。实施国家级新区高质量建设行动计划。支持欠发达地区、革命老区、民族地区、生态退化地区、资源型地区和老工业城市等加快发展。加强边疆地区建设,深入推进兴边富民,支持边境城镇提升稳边固边能力。(见专栏14)



  三是深化落实主体功能区战略。研究制定新时期深化落实主体功能区战略和制度的意见,出台主体功能区优化实施规划,推动构建主体功能综合布局。完善主体功能区转移支付、产业准入等配套政策。全面完成各级国土空间规划批复实施。出台永久基本农田保护红线管理办法,完善生态保护红线管理制度,制定城镇开发边界管理办法,完善各类控制线管控规则。开展国土空间规划实施监测网络建设试点,完善数字化治理政策机制和技术标准体系。

  四是深入推进以人为本的新型城镇化。把加快农业转移人口市民化摆在突出位置,以进城农民工及其随迁家属为重点、兼顾城市间流动人口,统筹推进户籍制度改革和城镇基本公共服务均等化,重点解决好农业转移人口最关心的就业、随迁子女教育和升学考试、住房保障和社会保险等问题。推动城镇化率低且人口规模大的市县协调推进新型工业化城镇化,加快培育特色优势产业集群,增强县城综合承载能力。推动成渝地区双城经济圈建设走深走实,加快成渝中线高铁等标志性项目建设,聚焦汽车、电子信息等优势领域共建有国际竞争力的先进制造业集群,提升开发开放能级。推动长江中游、中原、北部湾、关中平原等城市群一体化发展,推动超大特大城市加快转变发展方式,增强对周边市县辐射带动能力,培育一批同城化程度高的现代化都市圈。着力解决城市发展中最迫切最突出的安全韧性问题,稳步实施城市更新行动,推进城镇老旧小区改造和城市危旧房改造,优化住宅专项维修资金归集、使用和管理,加强城市洪涝治理,加快地下管网等工程建设,加强无障碍环境、适老化设施建设,提升城市绿色智慧宜居水平。以县域为基本单元推进城乡融合发展,促进县乡村功能衔接互补、资源要素优化配置。

  (七)深入推进生态文明建设和绿色低碳发展,加快建设美丽中国。践行绿水青山就是金山银山理念,统筹产业结构调整、污染治理、生态保护、应对气候变化,建设美丽中国先行区,加快形成绿色生产生活方式。

  一是持续深入打好蓝天、碧水、净土保卫战。以PM2.5控制为主线,强化多污染物协同控制和区域污染协同治理,深入实施空气质量持续改善行动计划,大力推进挥发性有机物、氮氧化物等多污染物协同减排,支持京津冀及周边、长三角、汾渭平原等重点区域大气污染综合治理攻坚,全面推进美丽河湖、美丽海湾保护与建设,实施重点排污口整治提升行动,开展土壤污染源头防控行动,深化土壤污染防治先行区、地下水污染防治试验区建设。深化重点流域水环境综合治理,加强重要湖泊保护治理,推进丹江口库区及上游水源保护和污染防治。深入实施环境基础设施建设水平提升行动,开展小型生活垃圾焚烧试点,加快补齐环境基础设施短板弱项。加强固体废弃物和新污染物治理,推进塑料污染和过度包装全链条治理。全面推进“无废城市”建设。开展历史遗留矿山环境综合治理。

  二是加大生态系统保护力度。建立健全全域覆盖的生态环境分区管控体系,强化自然保护地、生态保护红线监管。支持重大生态项目建设,加快推进重要生态系统保护和修复重大工程,精心组织实施“三北”工程三大标志性战役,稳步推进以国家公园为主体的自然保护地体系建设,科学开展大规模国土绿化行动,扎实推进水土流失、荒漠化、石漠化防治,推进永定河等重点河湖综合治理与生态修复,加强生态状况调查评估、生态保护修复成效评估和国家级自然保护区生态环境保护成效评估。完善生态产品价值实现机制。深化国家生态文明试验区建设。实施生物多样性保护重大工程。强化美丽中国建设法治保障,健全生态保护补偿制度,出台生态保护补偿条例,配合推进生态环境法典和相关法律法规制修订工作。办好2024年全国生态日主场活动。维护生态环境安全,强化重点领域环境隐患排查和风险防控,及时妥善应对突发环境事件。

  三是积极稳妥推进碳达峰碳中和。出台促进经济社会发展全面绿色转型的意见,实施绿色低碳转型产业指导目录。扎实开展“碳达峰十大行动”。加大节能降碳工作力度,制定节能降碳行动方案,分行业分领域实施节能降碳专项行动,滚动提升能耗和碳排放相关标准,加大对重点领域节能降碳改造支持力度,加快既有建筑节能和供热计量改造。推动省市两级逐步建立碳排放预算管理体系,提升碳排放统计核算核查能力,建立全国及分地区碳排放年报快报制度,建立健全碳达峰碳中和标准计量体系,抓紧出台一批急用先行标准,健全产品碳足迹管理体系,基本建成并公布温室气体排放因子数据库。完善碳定价机制,建设完善全国温室气体自愿减排交易市场,推动扩大全国碳排放权交易市场行业覆盖范围。推进国家碳达峰试点建设。推进碳捕集利用与封存关键技术研发与示范项目建设。

  持续构建市场导向的绿色技术创新体系,加强绿色低碳技术推广,组织实施绿色低碳先进技术示范工程,推进绿色产业示范基地建设。加快构建绿色制造和服务体系,建立健全绿色制造梯度培育机制。加强煤炭清洁高效利用,持续推进煤电机组升级改造。加快推进大型风电光伏基地建设和主要流域水风光一体化开发建设,推动实施蒙西—京津冀、大同—天津南等特高压输电工程,开展一批特高压输电通道规划论证。推动分布式能源开发利用。因地制宜布局抽水蓄能电站,推动新型储能多元化发展。加强可再生能源消纳利用,实施可再生能源替代行动,完善新能源上网电价形成机制,进一步扩大跨省区绿电交易规模,提高电网对清洁能源的接纳、配置和调控能力,稳步提升可再生能源消费比重。积极安全有序发展核电,开工建设一批条件成熟的沿海核电机组。积极参与应对气候变化国际谈判,推动构建公平合理、合作共赢的全球气候治理体系。

  四是扎实推进全面节约战略。持续推动“能水粮地矿材”一体化节约,加强资源节约集约循环高效利用。加快构建废弃物循环利用体系,深入推进废旧物资循环利用重点城市建设和大宗固体废弃物综合利用示范,加强风光设备组件等新能源退役设备回收和循环利用,健全废旧家电家具等再生资源回收体系。支持“以竹代塑”产业发展,稳妥有序推广替代产品。出台节约用水条例,强化水资源节约集约利用,严格水资源总量和强度指标管控,开展非常规水资源利用提升行动,制定加快发展节水产业的指导意见,深入推进农业水价综合改革,高质量建设节水型社会。大力开展粮食节约和反食品浪费行动。实施深入推进快递包装绿色转型行动,推广可循环快递包装应用。

  (八)加强重大经济金融风险防控,牢牢守住不发生系统性风险的底线。标本兼治化解房地产、地方债务、中小金融机构等风险,防范风险跨区域、跨市场、跨境传递共振。

  一是促进房地产市场平稳健康发展。压实企业主体责任和城市属地责任,高质量完成保交楼任务。一视同仁满足不同所有制房地产企业的合理融资需求。因城施策用足用好政策工具箱,继续支持城市政府自主调整优化房地产市场调控措施,实施好差别化住房信贷政策,发挥住房公积金支持作用,支持刚性和改善性住房需求。健全房地产企业主体监管制度,加强在建项目预售资金监管。加快推进保障性住房建设、“平急两用”公共基础设施建设、城中村改造。适应房地产市场供求关系变化和新型城镇化发展趋势,坚持先立后改,推动房地产业积极转型,加快构建房地产发展新模式。

  二是有效防范化解地方债务风险。统筹好地方债务风险化解和稳定发展,进一步落实一揽子化债方案,妥善化解存量债务风险、严防新增债务风险。建立防范化解地方债务风险长效机制,建立同高质量发展相适应的政府债务管理机制,完善全口径地方债务监测监管体系。加强融资平台债务监测预警,分类推进地方融资平台转型。

  三是防范化解中小金融机构等金融风险。全面加强金融监管,依法将所有金融活动全部纳入监管,加强监管协同,健全权责一致的风险处置责任机制,完善金融风险监测预警和早期纠正机制,切实提高金融监管有效性。持续推进高风险中小金融机构改革化险、完善公司治理和风险内控机制,健全可持续的银行资本补充机制。进一步健全完善以投资者为本的资本市场基础制度,促进资本市场平稳健康发展。规范金融市场发行和交易行为,合理引导预期,提升市场活跃度。加强外汇市场管理,强化跨境资本流动监管协同,健全监测预警指标体系。严厉打击非法金融活动。

  (九)强化重点领域安全能力建设,切实维护经济安全。牢牢守住粮食安全底线,强化能源资源安全保障,打好关键核心技术攻坚战,加快构建数据基础制度,构建大国储备体系,加强公共安全能力建设。

  一是不断夯实粮食安全根基。贯彻落实粮食安全保障法,配合制定耕地保护法。全面落实粮食安全党政同责,严格耕地保护和粮食安全责任制考核。坚持最严格的耕地保护制度,改革完善耕地占补平衡制度,坚持“以补定占”,牢牢守住18亿亩耕地红线。大力推进高标准农田建设,优先把东北黑土地区、平原地区、具备水利灌溉条件地区的耕地建成高标准农田,适当提高中央和省级投资补助水平。加强退化耕地治理,稳步推进盐碱地综合利用,分区分类开展盐碱耕地治理改良,实施耕地有机质提升行动。推进灌区现代化建设与改造,完善灌排工程体系。加强中小型水利工程建设。强化对现代种业提升工程建设的支持,选育推广生产急需的自主优良品种,有序推进生物育种产业化,加快种业领域国家重大创新平台建设。加大农业关键核心技术攻关力度,优化农业农村科技创新体系。实施农机装备补短板行动。深入推进优质粮食工程。健全粮食产购储加销协同保障机制,加强现代粮食和农资仓储物流设施建设,改造提升现有仓容,强化粮食产后服务、质量检测等方面建设,提高粮食储备和流通能力,加强粮食储备管理。

  二是保障能源资源安全。配合制定能源法,加快规划建设新型能源体系,提升能源自主安全保障能力。强化煤炭兜底保障作用,高标准建设现代化煤矿,加强电煤中长期合同供需双向履约监管,完善煤炭跨区域运输通道和集疏运体系。加快推进煤电等支撑性调节性电源和输电通道建设,增强电力省间互济能力。深化电力体制改革,加快构建清洁低碳、安全充裕、经济高效、供需协同、灵活智能的新型电力系统。加快西部地区清洁能源基地和电力外送通道建设。推进油气增储上产,稳妥推进煤制油气战略基地建设,提升油气进口保障能力。持续实施国内资源保障能力提升工程,实施新一轮找矿突破战略行动,加强海外矿产资源开发合作。持续抓好能源资源价格调控监管。做好迎峰度夏、度冬等用能高峰期和重点时段能源保供,有效保障人民群众和经济社会发展合理用能需求。

  三是保持产业链供应链安全稳定。实施制造业重点产业链高质量发展行动,统筹实施关键核心技术攻关与产业基础再造工程,持续组织重大技术装备攻关工程,加强质量支撑和标准引领,提升产业链供应链韧性和安全水平。完善首台(套)、首批次、首版次政策体系。结合现代流通战略支点城市建设,打造重点商品骨干流通走廊。充分发挥产业链供应链重点园区(企业)作用,持续监测产业链供应链运行状况。进一步加强国际产业链供应链合作。

  四是加强国家储备体系建设。稳步推进中央储备粮直属库、国家石油储备基地、中央政府煤炭储备基地、宁波舟山大宗商品储运基地、北部湾能源集疏运一体化基地等重点储备设施建设,优化储备品种、规模和结构布局,加强储备管理运营和安全防护。

  五是强化安全生产和防灾减灾救灾。深入落实安全生产责任制,扎实开展安全生产治本攻坚三年行动,持续提升本质安全水平,强化安全生产考核巡查权威性,坚决防范和遏制重特大事故发生。实施地震易发区房屋设施加固工程,加大农房抗震改造力度,妥善安置受灾群众,全力抓好灾后恢复重建。实施自然灾害应急能力提升工程,强化灾害应急准备和物资保障。维护水利、电力、油气、交通、通信、网络等重要基础设施安全。加快完善流域防洪工程体系,科学布局水库、河道、堤防、蓄滞洪区建设,开工建设一批流域防洪骨干工程,提升北方地区抗旱防洪减灾能力,有序开展重点水源和重大引调水工程建设,提高水安全保障能力。持续加强气象基础设施建设,提升气象灾害预报预警服务能力。加强能源安全监管,持续提升安全应急水平。加大食品药品安全监管力度,加强工业产品、特种设备安全源头治理。

  六是巩固提升国防动员能力。研究制定推动新时期国防动员高质量发展的政策措施,健全完善法规制度体系,加强新域新质动员能力建设。优化国防科技工业体系和布局,加强国防科技工业能力建设。积极支持国防和军队现代化建设,加强重大基础设施建设军地统筹,推动一体化国家战略体系和能力巩固提高。

  (十)切实保障和改善民生,增进民生福祉。坚持尽力而为、量力而行,兜住、兜准、兜牢民生底线,着力解决好群众急难愁盼问题,扎实推进共同富裕。

  一是稳定就业促进增收。落实好就业优先政策,健全就业服务体系,促进高校毕业生、退役军人、农民工等重点群体就业。实施先进制造业促就业行动,拓宽就业增长点。实施好促进青年就业三年行动。优化机关事业单位、国企等政策性岗位招聘(录)安排。加强零工市场建设,多渠道促进灵活就业。加快调整高校学科专业布局结构,促进高校学科专业设置与人才实际需求更加匹配。加大公共实训基地建设支持力度,加快促进产训结合,开展百万青年职业技能培训。深化产业工人队伍建设改革。深入实施创业推进行动,加大返乡入乡创业支持力度,带动更多劳动者就地就近就业。坚决纠正性别、年龄、学历等就业歧视。拓宽城乡居民劳动收入和财产性收入渠道。深化收入分配制度改革,研究制定扩大中等收入群体、促进低收入群体增收措施,努力提高居民收入在国民收入分配中的比重,提高劳动报酬在初次分配中的比重。完善企业薪酬调查和信息发布制度,引导企业合理确定工资水平。健全最低工资标准评估机制,合理调整最低工资标准。保障农民工等重点群体工资按时足额发放。

  二是健全多层次社会保障体系。织密扎牢社会保障网,健全分层分类的社会救助体系。推动社会保险参保扩面,完善企业职工基本养老保险全国统筹,在全国实施个人养老金制度,适度提高城乡居民基础养老金最低标准、退休人员基本养老金标准。健全基本养老、基本医疗保险筹资和待遇调整机制。推动儿童医疗保障资源有效衔接共享。推进建立长期护理保险制度。持续开展药品耗材集中带量采购。巩固失业保险、工伤保险省级统筹成果。健全最低生活保障标准动态调整机制。统筹防止返贫和低收入人口帮扶政策。持续提升社保经办便利化水平,推动全国社保服务事项标准统一、整体联动、业务协同。

  三是提高公共服务水平。实施积极应对人口老龄化国家战略,加大银发经济相关产品和服务供给,扩大普惠养老供给,构建居家社区机构相协调、医养康养相结合的养老服务体系,实施老年健康服务体系建设工程。建立健全生育支持政策体系,大力发展普惠托育服务,减轻家庭生育、养育、教育负担,加强人口文化建设,推动建设生育友好型社会,促进人口长期均衡发展。推动全面建立中国特色优质高效的医疗卫生服务体系,加快优质医疗资源扩容和区域均衡布局,深入推进国家医学中心和国家区域医疗中心建设,加强县域医共体建设,加强县乡村医疗服务协同联动,深化以公益性为导向的公立医院改革,推动各级各类公立医院高质量发展,推进医院病房改造提升,进一步提升基本公共卫生服务均等化水平。加快补齐儿科、老年医学、精神卫生、医疗护理等服务短板。加强全科医生培养培训。发挥中医药独特优势,促进中医药传承创新发展,加强中医优势专科建设。完善疾病预防控制体系。推进重大疫情防控救治体系和应急能力建设。

  四是促进社会事业繁荣发展。推动义务教育优质均衡发展和城乡一体化,改善农村寄宿制学校办学条件,提高职业教育质量,建设中国特色、世界一流的大学和优势学科,实施高等教育综合改革试点,研究优质高等教育资源扩容、优化学科专业和区域布局,增强中西部和东北地区高校办学实力。推进教育高水平对外开放。加强精神文明建设,大力发展社会主义先进文化,推动中华优秀传统文化创造性转化、创新性发展。加强文化遗产保护传承利用,推动文化事业和文化产业繁荣发展。加强文化遗产普查认定,开展第四次全国文物普查,建设国家文化遗产资源大数据库。加强历史文化名城、街区、村镇等整体保护和活态传承。推进中华文明探源。保护传承弘扬好长江、黄河文化。建好用好国家文化公园。推动实施重大文化产业项目带动战略,进一步完善相关政策。创新实施文化惠民工程,加强重大公共文化和旅游设施建设,推动文化和旅游深度融合和高质量发展。发展哲学社会科学、新闻出版、广播影视、文学艺术和档案等事业。持续推进全民健身工作,推动体育公园和国家步道体系建设,打造户外运动高质量目的地,加强社会足球场建设利用,普及群众性公益性赛事活动。推动城市社区嵌入式服务设施建设工程落地生效,让群众在家门口享受到优质普惠社区服务。全面加强儿童友好城市建设。开展家政服务质量提升十大行动,深化家政服务产教融合。加强社会服务设施建设,强化对残疾人等重点群体的关爱与服务。(见专栏15)


  五是加强重要商品供应保障。压实“菜篮子”市长负责制,完善北方大城市冬春蔬菜储备制度,强化生猪产能调控和猪肉储备调节,稳定牛羊肉和奶类供应,做好粮油肉蛋菜等重要民生商品保供稳价工作。依托农产品主产地、主销区、集散地,支持全国骨干农产品批发市场建设,完善农产品现代流通网络。加快建设城郊大仓基地,提高城市生活物资就近应急保障能力。加大价格监管力度。

  继续全面准确、坚定不移贯彻“一国两制”、“港人治港”、“澳人治澳”、高度自治的方针,坚持依法治港治澳,落实“爱国者治港”、“爱国者治澳”原则,支持香港、澳门发展经济、改善民生、破解经济社会发展中的深层次矛盾和问题,巩固提升香港国际金融、航运、贸易中心和国际航空枢纽地位,支持香港国际创新科技中心建设,支持澳门加快推进世界旅游休闲中心、中国与葡语国家商贸合作服务平台建设,以及以中华文化为主流、多元文化共存的交流合作基地建设,充分发挥港澳独特地位和优势,积极参与粤港澳大湾区建设,更好融入国家发展大局,保持香港、澳门长期繁荣稳定。坚决贯彻新时代党解决台湾问题的总体方略,坚持一个中国原则和“九二共识”,坚决反对“台独”分裂行径和外来势力干涉,推动两岸关系和平发展,促进两岸经济交流合作,深化两岸各领域融合发展,维护中华民族根本利益,增进两岸同胞福祉。

  各位代表:

  做好2024年经济社会发展工作任务艰巨、责任重大。我们要更加紧密地团结在以习近平同志为核心的党中央周围,坚持以习近平新时代中国特色社会主义思想为指导,全面贯彻落实党的二十大和二十届二中全会精神,深刻领悟“两个确立”的决定性意义,增强“四个意识”、坚定“四个自信”、做到“两个维护”,按照党中央、国务院决策部署,自觉接受全国人大的监督,认真听取全国人大代表、全国政协委员的意见和建议,不折不扣、雷厉风行、求真务实、敢作善为抓落实,奋发有为、真抓实干、攻坚克难,努力完成好全年目标任务,为以中国式现代化全面推进强国建设、民族复兴伟业作出新的更大贡献。

扫一扫在手机打开当前页